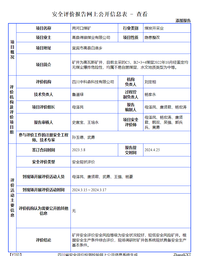
我公司接受委托后,根据项目实际情况,组成项目组并编制工作计划,于2024年3月13日在四川省应急管理厅网站填写“从业告知书”,向四川省应急管理厅进行告知并抄送宜宾市应急管理局;于2024年3月15~17日派出5名安全评价及相关人员,到矿井对现场进行全面现场调研、调查、测试和危险、有害因素分析、识别,现场调查、测试覆盖井下所有采、掘、抽工作面和机电设备硐室、巷道以及相应的开采、通风、排水、机电、运输和提升等系统,对巷道断面、风量、瓦斯、二氧化碳和一氧化碳等进行检测,对机电、运输和提升系统保护装置进行检查、测试;矿井针对现场调研提出的问题编制有整改方案并按“五落实”要求进行整改,我公司根据整改完成情况于2024年4月10日进行现场复查;在此基础上,按照国家颁布的《安全评价通则》《煤矿安全现状评价实施细则》和矿井有关设计文件、资料,依据法律、法规和行业标准、规程等进行综合分析,运用不同的评价方法,对矿井生产过程中的危险、有害因素类型和程度,进行定性、定量识别与分析,提出安全对策措施及建议,编制完成了《高县白庙乡得狼村两河口煤矿安全现状评价报告》。
