报告信息公开

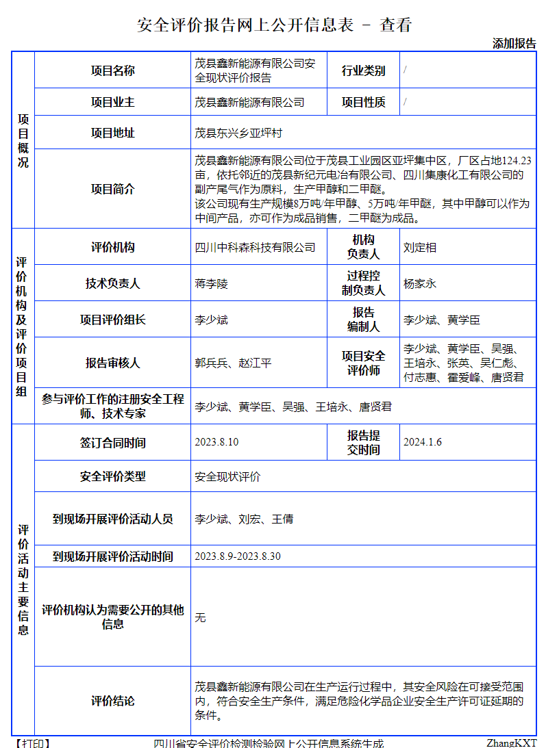
茂县鑫新能源有限公司安全现状评价报告

发布时间:2024-09-23 信息来源:本站 浏览次数:1114

      四川中科森科技有限公司评价人员于2023年8月30日对该公司危险化学品生产装置的生产作业场所、储存场所及设备设施进行了现场勘察和数据采集,在对资料收集、计算和整理的基础上,根据《安全评价通则》和《危险化学品生产企业安全评价导则(试行)》,结合《危险化学品生产企业安全生产许可证实施细则》的相关要求,编制完成了《茂县鑫新能源有限公司安全现状评价报告》。


 缑(gou)经理


客户服务热线
028-85596771

给我们留言